Loading...
POV Agent
Multi-agent AI platform that automates enterprise POV documents and data warehouse designs in minutes.
POV Agent AI | GenAI Protos
Generate compelling points of view instantly with the AI-powered POV Agent. GenAI Protos helps teams craft data-backed narratives for faster decisions.
POV Agent AI-Powered Document Automation
Our Solution
https://cdn.sanity.io/images/qdztmwl3/production/981293fda9abbce2b87d29d6d3e701cc4622f2a1-1920x1080.png
Executive Summary
Enterprise technical documentation is critical for strategy, stakeholder alignment, and solution planning - yet it remains time-intensive, expertise-heavy, and difficult to scale. POV Agent is a multi-agent AI-powered platform that automates the creation of enterprise-grade Point of View (POV) documents and comprehensive Data Warehouse designs. Built using an orchestrated agent framework, the system generates professionally structured, research-backed technical documents in minutes instead of weeks.
Challenges
Creating enterprise POV documents requires extensive research, cross-domain knowledge, and structured writing effort.
Time-Intensive Research & Writing
Business analysts, architects, technical writers, and data engineers must collaborate causing delays and inconsistencies.
Cross-Functional Coordination Overhead
Manual document creation often leads to uneven technical depth, formatting gaps, and misaligned messaging.
Inconsistent Quality & Structure
Stakeholder feedback requires rework, slowing down executive approvals and decision-making.
Slow Iteration Cycles
Warehouse architecture involves requirements scoping, schema modeling, ETL design, and visualization - errors propagate across stages.
Complex Data Warehouse Design Process
Solution Overview
POV Agent introduces a multi-agent orchestration system that automates enterprise document creation end-to-end. Specialized AI agents collaborate across research, writing, formatting, architecture design, and visualization layers. The platform supports two major workflows: 1. POV Document Generation – Executive-ready, research-backed technical POVs. 2.Data Warehouse Design Automation – Full lifecycle warehouse planning from requirements to interactive dashboards. Through intelligent coordination, each agent contributes domain expertise while maintaining consistency, structure, and professional quality.
How it Works
a96ba68b0e56
block
3f40dc8cd4b3
span
strong
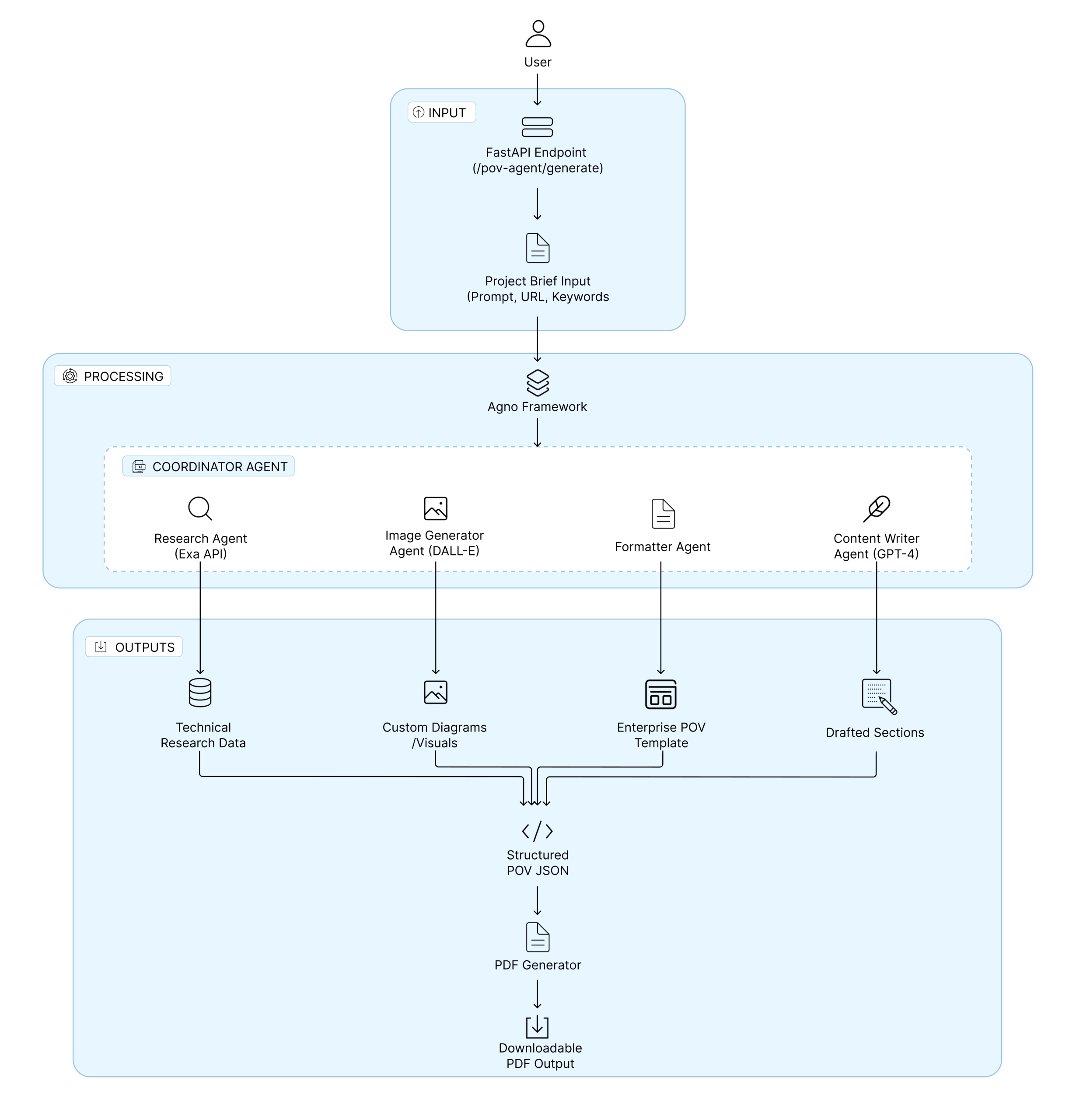
POV Document Generation Flow
h2
d1535c069c28
6529bb9cb00e
User Query → Research → Content Drafting → Formatting → PDF Delivery
normal
9558a4384429
ceb253ca584f
Query is analyzed by a coordinator agent
bullet
fa336d4c7735
720884436953
Research agent gathers industry insights via web search
15f90871bc39
e6c678e57bf5
Writer agent drafts structured sections (Executive Summary, Business Context, Technical Perspective, Benefits, Recommendations)
4f157503bd3d
83458996e4db
Formatter agent enforces enterprise template standards
fefc6c321eb1
277038b9a2eb
Final output is delivered as a downloadable professional PDF
539bffcfa058
02ae39e1c156
Data Warehouse Design Flow
c4c388232d33
9d5c4b78badd
Requirements → User Stories → Schema Design → ETL Planning → Visualization → PDF Output
947fb2a4a9d5
69ac953d2a38
Requirement scoping agent defines objectives and constraints
e6d3c1cfcea1
b5d7cdddc27d
User story agent generates prioritized Agile stories
be919378e470
420bb870f0ee
Schema agent creates dimensional models & DDL scripts
39f30c006182
66a356d2563c
ETL agent designs transformation logic and pipelines
90a09fca80d9
f8015c2ff017
Visualization agent produces interactive dashboards (Plotly-based)
4e54529aaaaa
10717fd75784
All artifacts compiled into structured documentation
938317604dc0
859e0388c413
Key Benefits
Enables faster executive approvals with instant, structured documentation.
Accelerated Decision-Making
Reduces reliance on multiple domain specialists for initial drafts.
Cost Optimization
Ensures uniform documentation standards across projects.
Standardized Knowledge Capture
Allows quick evaluation of warehouse architectures before implementation.
Rapid Prototyping for Data Platforms
Empowers organizations without large architecture teams to produce enterprise-grade artifacts.
Democratized Technical Communication
Key Outcomes with POV Agent AI-Powered Document Automation
Target
Minutes Instead of Weeks
Automates document creation, drastically reducing turnaround time.
Enterprise-Ready Structure
Consistent formatting aligned to professional POV and architecture templates.
Research-Backed Accuracy
Integrated web research ensures fact-supported, up-to-date content.
End-to-End Data Warehouse Blueprinting
Covers requirements, schema, ETL, dashboards, and sample data generation.
Interactive Visualizations
Generates ER diagrams, KPI dashboards, and ETL flow visuals for stakeholder clarity.
Technical Foundation
Backend Framework
Agno multi-agent framework
Agent Orchestration
4.1 / GPT-4.1-mini for reasoning & generation
LLMs
Exa API integration
Web Research
Plotly & Matplotlib dashboards
Visualization
Markdown-to-PDF pipeline
PDF Conversion
React 18 + TypeScript + Tailwind CSS
Frontend
Streaming (Server-Sent Events) for real-time updates
Architecture
Conclusion
POV Agent demonstrates how multi-agent AI systems can transform enterprise documentation from a manual, fragmented process into an intelligent, automated workflow. By combining research-backed generation, structured formatting, and technical architecture modeling, the platform bridges the gap between business vision and technical execution. Rather than replacing expertise, POV Agent augments it - enabling faster articulation of strategy, clearer architectural planning, and scalable knowledge production across the enterprise. This is not just document generation. It is AI-powered decision acceleration.
Accelerate Technical Documentation with Intelligent Automation
Generate enterprise-grade POV documents and complete Data Warehouse designs in minutes -structured, research-backed, and executive-ready.
Book a Demo
https://calendly.com/contact-genaiprotos/3xde

Enterprise technical documentation is critical for strategy, stakeholder alignment, and solution planning - yet it remains time-intensive, expertise-heavy, and difficult to scale. POV Agent is a multi-agent AI-powered platform that automates the creation of enterprise-grade Point of View (POV) documents and comprehensive Data Warehouse designs. Built using an orchestrated agent framework, the system generates professionally structured, research-backed technical documents in minutes instead of weeks.
POV Agent introduces a multi-agent orchestration system that automates enterprise document creation end-to-end. Specialized AI agents collaborate across research, writing, formatting, architecture design, and visualization layers. The platform supports two major workflows: 1. POV Document Generation – Executive-ready, research-backed technical POVs. 2.Data Warehouse Design Automation – Full lifecycle warehouse planning from requirements to interactive dashboards. Through intelligent coordination, each agent contributes domain expertise while maintaining consistency, structure, and professional quality.
User Query → Research → Content Drafting → Formatting → PDF Delivery
Requirements → User Stories → Schema Design → ETL Planning → Visualization → PDF Output
Automates document creation, drastically reducing turnaround time.
Consistent formatting aligned to professional POV and architecture templates.
Integrated web research ensures fact-supported, up-to-date content.
Covers requirements, schema, ETL, dashboards, and sample data generation.
Generates ER diagrams, KPI dashboards, and ETL flow visuals for stakeholder clarity.
Agno multi-agent framework
4.1 / GPT-4.1-mini for reasoning & generation
Exa API integration
Plotly & Matplotlib dashboards
Markdown-to-PDF pipeline
React 18 + TypeScript + Tailwind CSS
Streaming (Server-Sent Events) for real-time updates
POV Agent demonstrates how multi-agent AI systems can transform enterprise documentation from a manual, fragmented process into an intelligent, automated workflow. By combining research-backed generation, structured formatting, and technical architecture modeling, the platform bridges the gap between business vision and technical execution. Rather than replacing expertise, POV Agent augments it - enabling faster articulation of strategy, clearer architectural planning, and scalable knowledge production across the enterprise. This is not just document generation. It is AI-powered decision acceleration.

Generate enterprise-grade POV documents and complete Data Warehouse designs in minutes -structured, research-backed, and executive-ready.